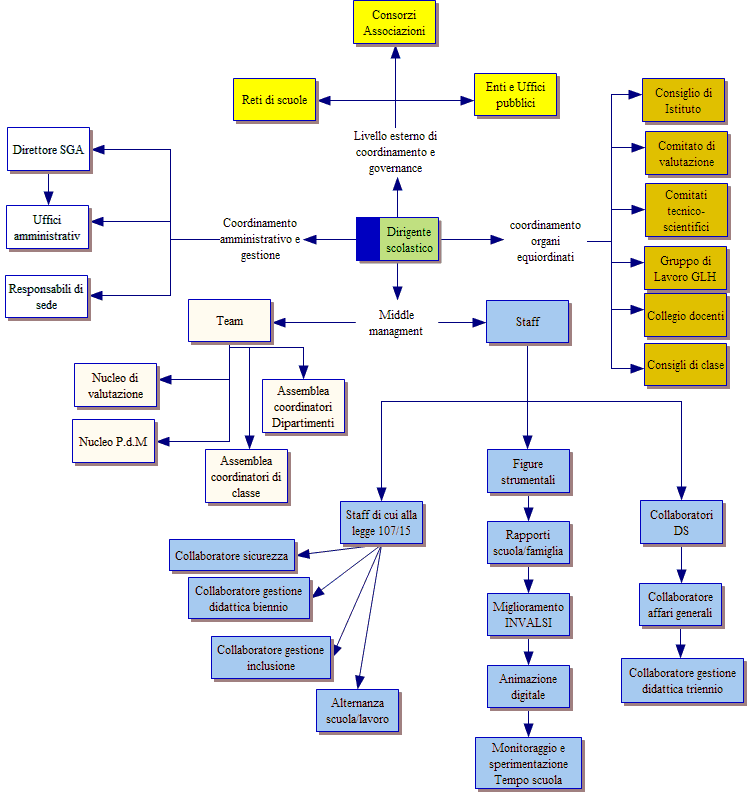
ORGANIGRAMMA ORGANIZZATIVO DEL MANAGEMENT SCOLASTICO

FUNZIONIGRAMMA SCOLASTICO
|
DIRIGENTE SCOLASTICO |
Dirige e coordina le risorse umane organizzando le attività didattiche, gestisce i beni e le risorse materiali della scuola secondo i criteri di efficacia, efficienza, economicità. E' responsabile della sicurezza ai sensi del DLGS 81/08. E' garante della qualità dell'offerta formativa finalizzata al successo scolastico; tutela il diritto all'istruzione. |
|
COLLABORATORI DEL DIRIGENTE SCOLASTICO ex art. 25 del d-lgs 165 |
Svolgono compiti di supporto organizzativo e sostegno all’azione progettuale. Hanno deleghe a carattere generale e ne esercitano temporaneamente alcune funzioni in sua assenza. Sono individuati dal Dirigente scolastico |
|
COLLABORATORI DEL DIRIGENTE SCOLASTICO ex art. 1, c. della legge 107/2015 |
Svolgono compiti di supporto organizzativo, gestionale e sostegno all’azione progettuale. Hanno deleghe a carattere specifico che esercitano con autonomia operativa. Sono individuati dal Dirigente scolastico |
|
Staff |
È una struttura di management ispirato ai principi della leadership distribuita e collaborativa. È costituito da: Dirigente scolastico, Collaboratori del DS, Figure strumentali, Preposti e altri referenti. I suoi compiti sono di coordinamento fra il dirigente scolastico, cui compete la direzione unitaria e gli OO.CC. e i docenti. |
|
Collegio docenti |
È un Organo composto dal Dirigente scolastico come membro di diritto (che lo presiede) e da tutti i docenti (a T.I e T.D.) che ha il compito primario di elaborare l’Offerta formativa triennale, valutarla nella sua attuazione. |
|
Consiglio di Istituto |
È un organo equiordinato al Collegio docenti e al Dirigente scolastico. È composto da quest’ultimo, in quanto membro di diritto, dalle rappresentanze dei genitori, dei docenti, del personale ATA e degli studenti. E’ l’organo di indirizzo politico che adotta il PTOF, il Programma annuale e il Conto consuntivo, il Regolamento di istituto, di disciplina degli studenti, la Carta dei servizi, ecc. |
|
Consiglio di classe o per classi parallele |
Sono organi collegiali composti dai docenti delle classi e dai rappresentanti degli studenti e dei genitori. Hanno il compito di raccogliere le proposte dei rappresentanti di classe e di definire e condividere il piano annuale delle attività formative. Procedono nei periodi fissati agli scrutini intermedi e finali. Sono presieduti dal dirigente scolastico o da un suo legittimo componente con delega. |
|
Dipartimenti e Commissioni/Gruppi di lavoro |
I dipartimenti sono articolazioni del Collegio dei docenti cui si possono demandare compiti di analisi, di elaborazione progettuale e di proposta sui temi di sua competenza. Le commissioni/Gruppi di lavoro sono costituite, anche al di fuori del collegio, per specifici compiti anche operativi funzionali al coordinamento e all’organizzazione di attività ed eventi. |
|
Docenti referenti |
Sono docenti che svolgono la funzione di referenti per il coordinamento e l’attuazione di processi, progetti, e attività (es. inclusione, interculturalità, salute, educazione stradale, ecc.). Sono coordinati dal dirigente scolastico o da figura appositamente delegata |
|
Responsabili di sede |
Sono i docenti che il Dirigente scolastico, con nomina fiduciaria, incarica di gestire l’ordinaria attività scolastica in una delle sedi. Sono di fatto anche preposti alla sicurezza. |
|
Docenti coordinatori |
Sono i docenti incaricati di coordinare le attività del Consiglio di classe, di fungere da front-office per i genitori e le problematiche di classe. |
|
Docente segretario |
Docente che svolge le funzioni di segretario verbalizzante durante le riunioni degli organi collegiali, i team di lavoro, ecc. |
|
Gruppo coordinatori |
È una struttura costituita da tutti i coordinatori di classe e viene riunita per standardizzare comportamenti di coordinamento organizzati e didattico. È coordinato direttamente dal dirigente scolastico. |
|
GLI, GLO |
I Gruppo di lavoro per l’inclusione è presieduto dal Dirigente scolastico, costituito da tutti i docenti di sostegno, dai coordinatori di classe, dai genitori degli alunni interessati, dall’equipe socio-sanitaria, da rappresentanti di associazioni e istituzioni che operano in vario modo su/con gli studenti, personale ATA. Esso elabora proposte per il PAI e la sua attuazione, facilitando l’incontro tra le varie istituzioni includendo anche gli alunni con BES di cui alla legge 170/2010. IL GLO è costituito dai soggetti che hanno una immediata responsabilità verso l’inclusione del singolo studente: docente di sostegno, coordinatore di classe, genitori, equipe socio-sanitario, figure altre (educatore, ecc.). Il suo compito è di fornire un’analisi collegiale della situazione di crescita e sviluppo dell’alunno valorizzando il punto di vista di ogni soggetto. Fornisce indicazioni per l’aggiornamento periodico del PEI e consulenza per il consiglio di classe. |
|
Direttore dei Servizi Amministrativi e generali |
Il direttore SGA coordina, gestisce e verifica i servizi amministrativi e contabili. Ha la responsabilità diretta del coordinamento operativo del personale ATA, svolge l’attività istruttoria nell’area della contabilità e gestisce tutte le attività di carattere generale. |
|
Assistenti amministrativi |
Personale di segreteria che svolgono le attività istruttorie per tutti i procedimenti amministrativi scolastici. Sono articolati in Ufficio personale, Ufficio alunni e Protocollo. |
|
Assistenti tecnici |
Personale con competenze tecniche nelle aree dei laboratori informatici, fisici, delle aziende agrarie e della guida dei mezzi della scuola. |
|
Collaboratori scolastici |
Personale ausiliario che cura l’ambiente scolastico e la sua sorveglianza durante le attività scolastiche |
|
Addetti all’azienda |
Personale ausiliario addetto alle attività produttive con supporto alle esercitazioni tecnico-pratiche. |



















